网站首页
关于我们
公司简介
资质证书
产品中心
操动机构
户内外开关
新闻资讯
公司新闻
行业动态
产品应用
资料下载
联系我们
首页
关于我们
公司简介
资质证书
产品中心
操动机构
户内外开关
新闻资讯
公司新闻
行业动态
产品应用
资料下载
联系我们
产品中心
PRODUCT
产品中心
首页
-
产品中心
-
操动机构
-
弹簧操动机构
-
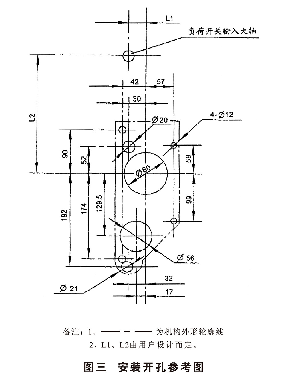
CT21操动机构
CT21操动机构
如果您有任何问题可以联系我们!
联系我们
电话:13806860777
扫一扫,加我为朋友
详细信息
详细信息
CT20-S电动/手动操动机构
VS1弹簧操作机构
返回
相关产品
CTB-D电动操动机构
CTB-S电动/手动操动机构
CT48固体框操动机构
CT19BW操动机构
CT19B操动机构
CT19操动机构
联系我们
浙江省乐清市黄华镇黄华堡工业区川洲大厦
13806860777
210194076@qq.com
首页
/
关于我们
/
产品中心
/
新闻资讯
/
产品应用
/
资料下载
/
联系我们
© 浙江民展电力科技有限公司
浙ICP备19047650号-1
XML
网站地图
网站制作维护:
传信网络
友情链接:
负荷开关操动机构
35KV风力开关(断路器)操动机构
充气柜操动机构
CT48固体框操动机构
VS1弹簧操作机构
VS1户内永磁操动机构
LW3断路器操作机构
在线
QQ
210194076
在线QQ
微信
咨询
扫一扫,加我为朋友
服务
热线
13806860777
服务热线
客服
邮箱
210194076@qq.com
客服邮箱